一耕
收藏TA需扫码在手机上打开微
主页后点击更新提醒
最新内容 14
春节走访慰问困难党员、老教师——浓浓关怀暖人心
2023-01-15 172阅读
花开“疫”散,“净”待归来
2022-11-13 420阅读
桑村镇贾庄幼儿园2022端午学生安全告知书
2022-06-02 205阅读
桑村镇贾庄幼儿园2022年寒假通知
2022-01-13 289阅读
贾庄小学2020年夏季珍爱生命、预防溺水安全教育
2020-06-03 43阅读
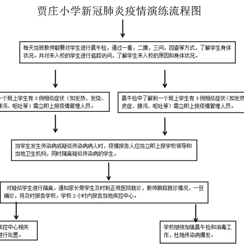
“疫情防控我做好,春暖花开盼你归 ”——贾庄小学新冠肺炎疫情防控应急演练活动
2020-03-17 87阅读
贾庄小学开展“同心共战疫 携手迎春天”线上开学第一课活动
2020-03-16 88阅读
不负韶华 只争朝夕——枣庄市教育云平台“空中课堂”开课了
2020-02-09 1036阅读
贾庄幼儿园2020年寒假放假通知
2020-01-08 33阅读
《致家长》——2020年寒假放假通知
2020-01-08 29阅读
贾庄幼儿园2019年寒假放假告家长书
2019-01-19 106阅读
贾庄小学2019年寒假告家长书
2019-01-19 70阅读
我的美篇
2018-05-11 112阅读
桑村镇贾庄小学:欢乐和谐庆六一,激情飞扬畅梦想
2017-06-01 397阅读