梦帆
收藏TA需扫码在手机上打开微
主页后点击更新提醒
最新内容 57
以图驭思,解码运算——学府路小学五年级二班小数乘除法思维导图可视化教学
20小时前 934阅读
【学府杏坛】诗润少年志,雅韵绽芳华——学府路小学15名学子征战区级诗词大赛
10-29 571阅读
深耕小数意义,巧绘思维蓝图——学府路小学五年级二班数学第三单元思维导图创作活动
10-28 764阅读
苏教版五年级第二单元组合图形面积的思维导图——学府路小学五二班成果展示
10-28 1406阅读
【学府杏坛】学府传诗脉 新苗续雅芳——示范区学府路小学诗词大赛盛启风华
10-13 353阅读
躬耕教坛守初心 三美芳华耀学府——示范区学府路小学喜迎教师节暨“三美教师”表彰大会
09-09 702阅读
【学府杏坛】凝心聚力启新程,研思共备谱华章——平顶山市示范区学府路小学备课组长会议
08-31 558阅读
沐浴书香 “悦”读“阅”美
05-05 267阅读
【学府杏坛】“阅”享书海 “读”具风采——学府路小学整本书阅读活动
03-10 440阅读
【学府杏坛】灵蛇携春启新程,齐心聚力谋新篇——示范区学府路小学备课组长会议
02-13 457阅读
梦帆的简篇
2024-12-21 237阅读
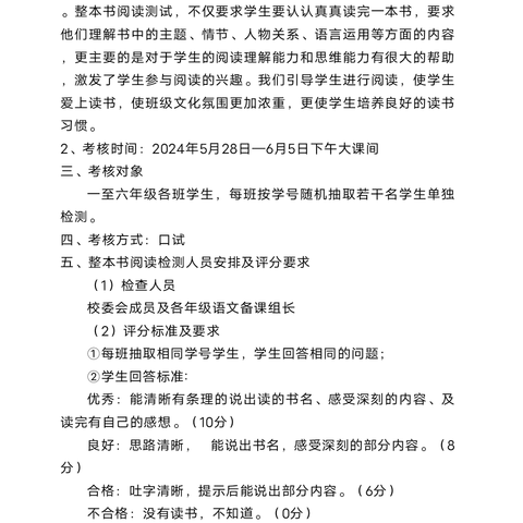
【学府杏坛】书香润童心 阅读伴成长——学府路小学整本书阅读检测活动
2024-12-21 413阅读
“题”升思维 “讲”出精彩——学府路小学五一班我能讲我会思我成长活动
2024-12-07 505阅读
【学府杏坛】“粉”墨生辉 “笔”出精彩——学府路小学全体教师粉笔字比赛活动
2024-11-09 652阅读
【学府杏坛】基于小学数学核心素养下的关键课例——种子课的探究
2024-10-18 405阅读
【学府杏坛】“教”以致远,“研”路花开——平顶山市示范区学府路小学备课组长会议
2024-09-05 353阅读
【学府杏坛】品一卷书香 揽一缕智慧——学府路小学整本书阅读检测活动
2024-06-25 289阅读
【学府杏坛】青蓝工程传帮带 青年教师展风采——学府路小学青蓝工程徒弟展示课活动
2024-06-07 327阅读
【学府杏坛】乘“一致性”之风 思“教学评”之策——学府路小学蓝雁工程基于“教学评”一致性主题研修活动
2024-05-24 419阅读
奋楫扬帆正当时 龙行龘龘启新篇——学府路小学2023-2024学年第二学期备课组长会议
2024-02-24 480阅读