张姣
收藏TA需扫码在手机上打开微
主页后点击更新提醒
最新内容 18
2024“国培计划”十堰市农村中小学学科骨干教师培训(小学科学)——我们一起努力
2024-07-28 1801阅读
研学启航,重塑自我——泉溪镇中心学校五年级研学旅行
2023-05-11 1616阅读
测评促发展 操作提能力——泉溪镇中心学校小学3—6年级学生实验操作能力考试
2022-06-14 656阅读
泉溪镇中心学校召开2021年小学调研考试备考工作会
2021-05-25 244阅读
精准分析,砥砺前行——泉溪镇中心学校召开七八年级期中成绩总结分析会
2021-05-09 254阅读
红领巾童心向党——泉溪镇中心学校“建党100周年”美术展
2021-04-30 142阅读
“计”高一筹,稳操胜“算”———泉溪镇中心学校开展第一届数学基础运算能力竞赛
2021-04-14 172阅读
抓常规,促教学———泉溪镇中心学校2021年3月教学常规检查
2021-04-07 232阅读
不忘初心,坚持常规——泉溪镇中心学校12月教学常规检查
2021-01-22 70阅读
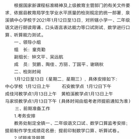
泉溪镇中心学校组织开展校本各项检测
2021-01-14 250阅读
泉溪镇中心学校召开2020年12月发展共同体月考联考分析会
2021-01-04 318阅读
泉溪镇中心学校庆元旦暨阳光活动成果展示
2020-12-31 201阅读
泉溪镇中心学校“阳光社团”活动精彩纷呈
2020-12-11 193阅读
泉溪镇中心学校“阳光社团活动”开班啦
2020-12-03 226阅读
泉溪镇中心学校举行期中考试
2020-11-24 175阅读
竹溪县泉溪镇中心学校开展“世界儿童日”相守计划主题活动
2020-11-20 525阅读
记泉溪镇中心学校——“阳光”小碎片
2020-11-20 104阅读
泉溪镇中心学校召开“双讲双培”——国培教育培训情况汇报会
2020-11-11 254阅读