逐梦利二•党建
收藏TA需扫码在手机上打开微
主页后点击更新提醒
最新内容 7
吴忠市利通街第二小学开展“情暖桑榆 爱满重阳”主题活动简讯
2023-10-24 3348阅读
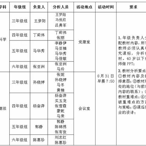
聚焦新课标 践行新理念——利通街第二小学教材分析活动实施方案
2023-08-31 312阅读
聚焦新课标 践行新理念——利通街第二小学科学、道法学科教材分析活动纪实
2023-08-31 505阅读
【逐梦利二·党建】拧亮酒驾醉驾“警示灯” 念好遵纪守法“紧箍咒”
2023-05-11 149阅读
【逐梦利二·党建】利通街第二小学召开师德师风重点问题整治行动动员部署会暨“五一”节前廉政警示教育大会
2023-04-23 525阅读
【逐梦利二·党建】吴忠市利通街第二小学召开师德师风建设暨“三个专项治理”家长座谈会
2023-04-14 274阅读
利二教师风采展第3期|青春勇担当、“疫”前爱无穷
2022-11-06 2326阅读