用户14028814
收藏TA需扫码在手机上打开微
主页后点击更新提醒
最新内容 21
【刘善梅】课堂展风采、教研促成长———记临沂市小学数学教学研讨会
2023-10-29 458阅读
【相沟中小 刘善梅】研以致远、协同成长———记莒南小数第一次县域教研活动
2023-09-14 2548阅读
【且思且行、研学共进】——记2022年莒南县小学数学教师暑期培训所思
2022-08-16 527阅读
【加油少年、未来可期——那些年我们一起走过、】——致2016级
2022-07-06 187阅读
【相沟中小 刘善梅】“尺规作图”新征程、提质增效把方向——观摩山东省小学数学教研大讲堂“新课标 新课堂”研讨会
2022-05-25 672阅读
相遇云端、教研同行——记相沟镇中心小学科学教研活动
2022-05-14 295阅读
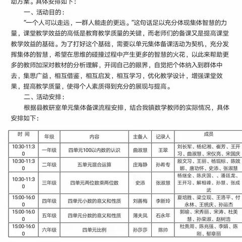
【相沟中小 刘善梅】记莒南县小学数学集体备课研讨会
2021-04-19 160阅读
【相沟中小 刘善梅】——“线上培训、学思不停”———临沂市五年级下册教材培训会
2021-03-14 191阅读
【相沟中小 刘善梅】———【数学核心素养与教材改革】
2020-08-30 137阅读
悠悠家访路、浓浓师生情——相沟中小四年级组家访纪实
2020-08-14 389阅读
【相沟中小 刘善梅】学无止境、教无止境———《适当学习解决问题的策略四》
2020-05-29 74阅读
【防灾减灾,安全你我】——相沟中小启航班在行动
2020-05-13 49阅读
【相沟中小 刘善梅】春来勤学早、成长不延期———相沟小学四年级数学线上第二次单元集体备课
2020-04-08 50阅读
孝心传承,美在我家———相沟中小启航班劳动实践教育活动
2020-04-08 97阅读
【相沟中小 刘善梅】《提问,让你读懂不一样的教材》
2020-03-31 53阅读
以“课标视角”看透数学教材
2020-03-24 31阅读
相沟中心小学四年级线上单元集体备课
2020-03-08 95阅读
相沟中心小学三年级三班读书主题班会
2019-03-18 17阅读
学习雷锋好榜样,争做新时代好少年
2019-03-05 57阅读
相沟镇中心小学三年级三班读书展示活动
2018-11-16 20阅读