葛竹坪镇中心小学
收藏TA需扫码在手机上打开微
主页后点击更新提醒
最新内容 14
喜迎二十大,浓浓敬老情——葛竹坪镇中心小学重阳节退休教师座谈会
2022-09-30 130阅读
修师德 塑师风——溆浦县葛竹坪镇中心小学2022年中小学师德师风培训纪实
2022-08-26 225阅读
提升信息技术能力 做新时代教师———葛竹坪镇中心小学信息技术2.0线上培训纪实
2022-04-11 229阅读
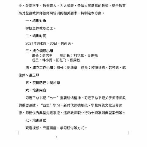
修师德,塑师风——葛竹坪镇中心小学2021年秋季师德师风培训
2021-08-30 305阅读
砥砺前行,不负芳华——记葛竹坪镇中心小学师德师风培训暨禁毒知识培训
2021-05-23 103阅读
树文明新风,创优美校园——葛竹坪镇中心小学卫生评比活动
2020-11-02 399阅读
浓浓重阳情,深深敬老意——葛竹坪镇中心小学重阳节活动
2020-10-23 522阅读
博爱之心,师德之魂——记2020年下学期葛竹坪镇中心小学师德师风专项整治培训
2020-09-01 273阅读
枕戈待旦抓防控,“疫”路检查迎开学——葛竹坪镇中心小学迎县评估组检查疫情防控工作纪实
2020-04-15 788阅读
防控新挑战,扬帆起航——葛竹坪镇中心小学2020春季开学工作会议
2020-04-13 1118阅读
溆浦县教育局党委书记、局长严安民同志莅临葛竹坪镇中心小学指导检查工作
2019-11-05 5434阅读
葛竹坪镇中心小学工会第五届第一次教职工代表大会成功召开
2019-10-20 337阅读
葛竹坪镇中心小学"找学生、回学校"“一个也不能少"
2019-09-20 875阅读
合作互助,携手共进暨葛竹坪镇中心小学2019年秋季毕业班研讨会
2019-09-20 289阅读