M a n d y
收藏TA需扫码在手机上打开微
主页后点击更新提醒
最新内容 82
城乡携手共奋进, 四维联动绘新篇——“四维联动·活学增效(琼海模式)”成果推广暨送教下乡活动
2025-10-30 961阅读
声临其境,悦读英语——琼海市嘉积镇第一小学线上英语绘本配音大赛
2025-05-22 1318阅读
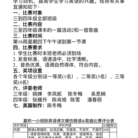
朗读启智韵流彩,歌曲传情声绽华——嘉积镇第一小学三、四年级英语课文朗读&课文歌曲演唱比赛活动简报
2024-12-22 439阅读
落实新课标,打造新课堂——嘉积镇第一小学英语教研活动
2024-09-15 318阅读
“研”语绽芳华 聚力促成长 ——嘉积镇第一小学英语教师参加课题研究成果展示暨教师培训活动
2024-04-25 360阅读
2023年11月25日“家长会”
2023-11-26
研途同心,聚力同行——记琼海市嘉积镇第一小学英语教研活动
2023-11-18 1596阅读
海南省基础教育质量发展小学英语骨干教师专业培训
2023-08-03 1阅读
2023暑假香港快乐亲子游
2023-07-17 9阅读
享趣味故事,品英语魅力——嘉积镇第一小学英语故事演讲比赛
2023-04-15 63阅读
2023年新课标培训
2023-02-27
线上逐梦撒芬芳,静待春风吹“疫”散——嘉积镇第一小学英语组线上教学简报
2022-12-26 99阅读
2021-2022第一学期少儿英语培训活动
2021-12-09
姐姐 初二的丰富校园生活
2021-12-07
作业设计(李立新讲座)
2021-12-04
李立新工作室 “教学练评一体化”
2021-11-30
专家引领促成长,学思前行正当时——嘉积镇第一小学英语培训
2021-08-27 177阅读
2021-6-1,a special day
2021-06-01 4阅读
2021-5-24专家讲座———小组合作
2021-05-25 1阅读
博鳌主题公园晚会视频
2021-05-06 2阅读